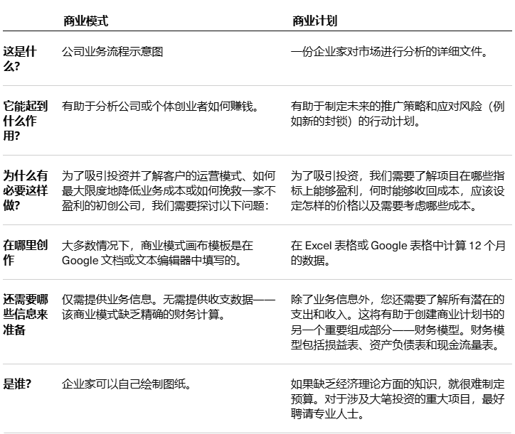
商业模式是对公司业务流程的示意图,包括管理、控制系统、运营程序、客户沟通和盈利方式。基于此,商业模式有助于分析公司或个体企业家如何盈利。

一位个体经营者开了一家咖啡店,但他并没有认真考虑商业模式。他觉得这很简单——人们会从街上走进来,点杯咖啡,然后吃个早餐。不幸的是,这位个体经营者没有计算盈利能力。人们确实买了咖啡,但租金太贵,最终导致他亏损。如果他事先制定了商业模式,就能避免这种情况。街对面新开了一家咖啡店。这家店的老板事先考虑了商业模式,并决定采用加盟连锁的方式。他的连锁店很快就火了起来,他的咖啡店也开始吸引更多顾客。加盟连锁是商业模式的一种。此外,这位老板还在咖啡店里开设了一家咖啡店,提供咖啡订阅服务——顾客每月都会收到一款新的咖啡,从而更深入地了解产品,并更频繁地光顾。订阅服务是另一种商业模式。
我们将解释为什么需要商业模式、商业模式包含哪些内容以及如何构建商业模式。
商业模式如何帮助企业?
创业之初,你需要计算启动资金、日常开支以及前几个月的预期收入。商业模式并不包含未来现金流的详细计算,但它有助于解决其他问题。
分析客户旅程并降低成本。企业家可以通过构建商业模式来了解如何最大限度地降低产品开发或销售成本。例如,分析客户的支付方式,确定二维码支付是否便捷,并启用二维码支付功能以节省收单费用。
吸引投资并让投资者相信项目的可靠性。创业初期,很难预测目标受众对产品的反应;即使是详尽的商业计划也无济于事。投资者投资一个项目,需要:
请参阅对该概念的简单而合乎逻辑的描述;
了解该产品有市场需求,没有同类产品,或者清楚地知道他们将如何与竞争对手区分开来;
找出各个业务流程之间的相互联系。
该商业模式解答了这些问题,投资者开始信任该项目。
商业模式和商业计划有什么区别?
让我们将商业模式与另一种常见的创业工具——商业计划——进行比较。
